素数伴侣——匈牙利算法
首先容易想到的点:
- 要想和为素数,这两个数必定是一奇一偶,不能是同奇或同偶
- 组成素数最多的情况,不会超过$min(奇数个数,偶数个数)$。
求解过程
依据上面的想法,我有了两种解法,第一种是在当时做的时候想出来的,虽然能解答出来,但是我并不清楚算法是否完全正确,所以可以忽略;第二种是做完后参考了其他人的解法去实现的,也就是匈牙利算法。
在这题的正式解法中,一个必须的过程就是判断是否为素数,这个方法相信都比较熟悉了,很快能实现。
def isprime(x): # 判断x是否为素数
t = 2
while t ** 2 <= x: # 和枚举根号x是一样的
if x % t == 0:
return False
else:
t += 1
return True
直接实现
了解到组成素数必须要为一奇一偶后,就可以把输入的数组an分成奇偶两组,然后遍历两个数组,找出每个能组成素数的组合,最后进行配对,尽可能多的产生素数组合。这里可以不用先找素数再匹配,匈牙利算法中是在匹配的过程中判断素数的。这里重要的是匹配的过程,而我是在匹配之前完成了素数的判断。
n = int(input()) # 获取n
an = [int(x) for x in input().strip().split(' ')] # 输入的n个整数
odd = [x for x in an if x % 2 != 0] # 把输入的整数分成偶数和奇数
even = [x for x in an if x % 2 == 0]
# 要组成素数,两个数一定不能同为偶数或奇数,必须一奇一偶
if len(odd) > len(even):
odd, even = even, odd
xn = [] # 存储素数组合
for i in range(len(odd)):
yn = [] # 对应可以组成素数的序号
for j in range(len(even)):
if isprime(odd[i] + even[j]): # 两层循环找出素数组合
yn.append(j) # j号元素可以和i位组成素数
xn.append(yn)
上面这段代码的处理是生成了素数组合的嵌套列表xn,xn的一维索引表示的是奇数组(偶数组)的序号,xn[i](yn)也为数组,xn[i][j](yn[j])表示的是第i号奇数(偶数)与j号偶数(奇数)可以组成素数。

那么关键来了,现在知道了哪几个数可以组成素数,那么怎么匹配他们让组成素数的组数最大?我思考后,想出了以下算法过程,但我并不能科学的证明这样求出来的是最大的组数,仅仅是凭感觉的认为它是最大的组数。
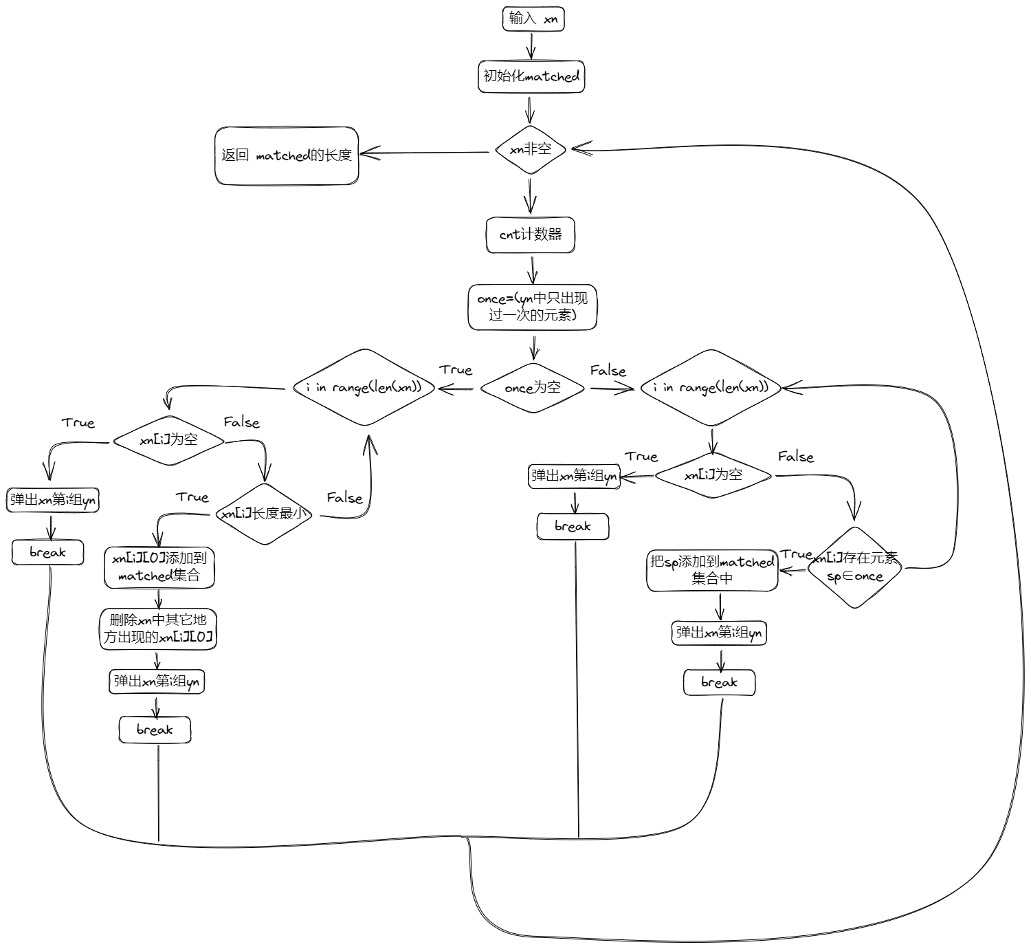
输入嵌套数组xn
初始化matched集合为空(记录已经匹配的序号)
while xn非空:
生成cnt计数器(对所有yn计数)
once <- yn中只出现过一次的元素(cnt = 1)
if once为空:
for xn:
if xn[i]为空:
弹出xn第i组yn
break
elif xn[i]长度最小:
xn[i][0]添加到matched集合中
删除xn中其它地方出现的xn[i][0]
弹出xn第i组yn
break
else:
for xn:
if xn[i]为空:
弹出xn第i组yn
elif xn[i]存在元素sp∈once:
把sp添加到matched集合中
弹出xn第i组yn
break
返回 matched的长度
流程图如下:

整体来说就是在匹配的过程中优先满足可选范围小的数,比如说有一个数只能和另一个数组成素数,那么应该优先满足它,对于其他数还有其他选择。这样不断从xn中剔除只有一个匹配项的数和空集,不断更新计数器,当所有数都有多个选择时,也是优先从长度更小的yn中选择,然后继续循环更新、弹出,最后直至xn为空,matched集合的长度就是最大组合数了。
我觉得还是太复杂了,兴许就只能看看,重点还是下面的匈牙利算法理解起来简单。
匈牙利算法
了解匈牙利算法,可以到网上搜索下,知乎上有个匈牙利算法 可以看看。
类似的将数组分奇偶两组后,循环其中一个数组(哪个都行),进行匹配,匹配成功group_num数值就会加1。
n = int(input()) # 获取n
an = [int(x) for x in input().strip().split(' ')] # 输入的n个整数
odds = [x for x in an if x % 2 != 0] # 把输入的整数分成偶数和奇数
evens = [x for x in an if x % 2 == 0]
m = len(odds)
k = len(evens)
group_num = 0 # 最终匹配的组数
matched = [0] * k # 存储数组中每个数是否被匹配,匹配成功则存储对应的值,否则为0
for od in odds: # 循环另一个数组
vis = [0] * n # 保存这一轮循环中数组中的数是否被访问,没有访问过才会进行下一步操作
if match(od, evens, matched): # 判断od这个数在evens中匹配哪一个,能匹配则group_num加1
group_num += 1
print(group_num)
同样总结下算法的流程:
match(要匹配的数od, 数组evens, 记录是否匹配的数组matched)
for i in range(len(evens)):
if (od + evens[i]是素数) 并且 evens[i]没有被访问过(即vis[i] == 0)
把evens[i]设为已访问(即vis[i] = 1)
if evens[i]还没有被匹配(即matched[i] == 0) 或者 match(matched[i], evens, match):
第i个数evens[i]与数od匹配matched[i] = od
返回 True
返回 False
下面举个简单的例子画图来理解里面match函数的递归作用


